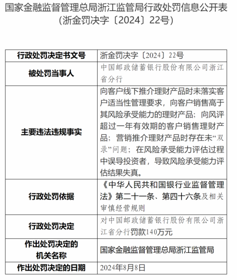
8月14日,国家金融监督管理总局浙江监管局行政处罚信息公开表(浙金罚决字〔2024〕22号)显示,中国邮政储蓄银行股份有限公司浙江省分行存在向客户线下推介理财产品时未落实客户适当性管理要求,向客户销售高于其风险承受能力的理财产品;向风评超过一年有效期的客户销售理财产品;营销推介理财产品时存在未“双录”问题;在风险承受能力评估过程中误导投资者,导致风险承受能力评估结果失真等违法违规事实。
国家金融监督管理总局浙江监管局依照《中华人民共和国银行业监督管理法》第二十一条、第四十六条及相关审慎经营规则,对中国邮政储蓄银行股份有限公司浙江省分行罚款140万元。

【责任编辑:夏越峤】


