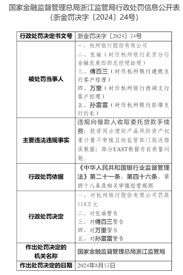
8月15日,国家金融监督管理总局浙江监管局行政处罚信息公开表(浙金罚决字〔2024〕24号)显示,杭州银行股份有限公司及该公司时任北京分行金融发展四部总经理助理张璇、时任建德支行客户经理傅百三、时任西湖支行客户经理万里、时任彭埠支行行长孙雷雷存在违规向借款人收取委托贷款手续费;投资同业理财产品风险资产权重计量不审慎且向监管部门报送错误数据;部分EAST数据存在质量问题等违法违规事实。
国家金融监督管理总局浙江监管局依照《中华人民共和国银行业监督管理法》第二十一条、第四十六条、第四十八条及相关审慎经营规则,对杭州银行股份有限公司处以110万元罚款,对张璇、傅百三、万里、孙雷雷给予警告。

【责任编辑:夏越峤】


