据中央广播电视总台中国之声报道,近期,国家食源性疾病监测系统接报多例因食用网购平台销售的即食真空包装肉制品导致的肉毒中毒病例。国家食品安全风险评估中心对此发布风险提示,明确肉毒中毒是一种由产肉毒毒素梭状芽胞杆菌产生的神经毒素引起的严重疾病,死亡率高,该菌在厌氧环境(如真空、罐装)下极易生长繁殖并产生毒素。网络销售的小微品牌即食真空包装肉制品(如鸡架、鸡爪、酱卤肉等),如果在生产加工、储存流通环节控制不当,可能会成为导致肉毒中毒的高风险食品。肉毒中毒有何症状?消费者该如何选购和储存真空包装食品?
肉毒中毒是一种由革兰氏阳性厌氧菌肉毒梭状芽孢杆菌产生的肉毒神经毒素介导的疾病。肉毒毒素是目前已知最毒的生物毒素之一,进入生物体内后主要作用于神经末梢,通过抑制乙酰胆碱的释放,导致肌肉麻痹,严重者可因呼吸衰竭而死亡。 
肉毒中毒的途径包括食源性肉毒中毒、注射性肉毒中毒、创伤性肉毒中毒和其他少见肉毒中毒。其中,食源性是肉毒中毒的主要途径。近期,国家食源性疾病监测系统就接报了多例因食用网购平台销售的即食真空包装肉制品导致的肉毒中毒病例。安徽医科大学公共卫生学院教授孙莹解释,肉毒中毒并不是感染了细菌,而是中了肉毒梭菌产生的毒素的毒。
孙莹介绍:“肉毒梭菌在特殊的环境下才能产生毒素。真空包装或者其他一些食品材料中本身就会有一些芽孢,这些芽孢就是肉毒梭菌的保护体,它会一直在厌氧环境下储存。芽孢本身并没有毒,如果它一直处在低温下,就不会产毒;而如果没有按照要求保存,比如运输或者购买后没有放进冰箱等,这时这些芽孢就会苏醒、产毒。” 
肉毒中毒机制(图源《肉毒中毒诊治急诊专家共识(2025)》)
根据国家食品安全风险评估中心发布的相关风险提示,原料污染和加工过程控制不当,如工艺不过关、加热温度和时间不足,都是即食真空包装食品存在肉毒毒素风险的主要原因。而另一重要风险点在于,当真空包装食品在运输、配送或消费者储存过程中,未能始终保持在冷藏温度下,而是处于常温环境,如夏秋季的室内、汽车后备箱、快递驿站等时,产品内部残留的或后来污染的肉毒梭菌就会迅速生长繁殖并产生致命的肉毒毒素。也就是说,真空包装虽然能够有效隔绝氧气、减缓食品的氧化变质,但这也为肉毒梭菌创造了最适宜生存的环境。
实际上,食源性肉毒中毒在一年四季均可发生,除真空包装食品外,豆瓣酱、臭豆腐、泡菜等自制发酵食品,也易引起肉毒中毒。此前,国家食源性疾病监测系统也识别过多例因食用自制发酵食品引起的肉毒中毒病例。郑州大学第一附属医院急诊医学部急诊内科主任医师杨宇霞回忆,其科室近年来接诊的若干肉毒中毒病例,多为家族共同食用同一批次的自制豆腐乳引起。
杨宇霞表示:“在做豆腐乳的过程中,提供了温度、湿度、营养等环境,细菌一代一代地繁殖,肉毒毒素成倍地增加,人吃了以后就得病了。豆腐乳不是一天做完的,蒸完之后捂着让它变质变坏。这个过程需要好几天甚至一星期。这样做好的豆腐乳,即使放进锅里再蒸一遍,细菌被杀死了,毒素还在,因为肉毒毒素用高温难以杀死。”

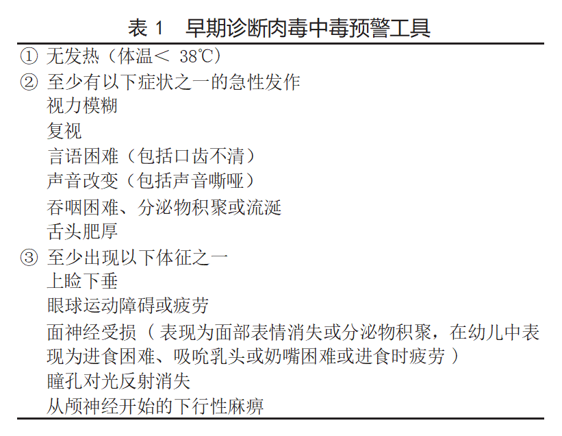
早期诊断肉毒中毒预警工具(图源《肉毒中毒诊治急诊专家共识(2025)》)
杨宇霞告诉中国之声,肉毒中毒疾病早已有之,只是临床上并不多见。通常来讲,食源性肉毒中毒的潜伏期在12-72小时,由于起病比较隐匿,很多患者及家属会将其视为普通肠胃炎,就诊较晚;也有一些医护人员对肉毒中毒的认识不足,可能会误诊为急性脑血管意外、脑梗塞、吉兰-巴雷综合征、重症肌无力等。
肉毒中毒在临床上呈现哪些症状?杨宇霞介绍:“它有一个特征性的肌无力表现,中毒以后会从损伤颅神经开始,然后往下发展,是从眼睑、吞咽、上肢再到下肢的过程,是一种迟缓性的瘫痪,也就是麻痹。具体可出现眼睑下垂,眼睛拼命往上睁也睁不开,或者睁开眼力也特别小,同时还有视物模糊、复视、怕光;然后发音困难、声音嘶哑,吞咽上吃不下饭、喝不下水,甚至要下胃管;再往下发展就是抬不起头、不能耸肩,上肢没有劲儿,然后呼吸肌麻痹、呼吸衰竭,这就比较严重了,之后就是下肢也无力了。这些体现出来的是神经损害。”

肉毒中毒的鉴别诊断(图源《肉毒中毒诊治急诊专家共识(2025)》)
在确诊肉毒中毒后,使用肉毒抗毒素、补液、抗感染和营养神经治疗,多数患者能在短期得到症状改善,并恢复正常生活。杨宇霞接诊的病情较重的一位患者,治疗过程更为复杂,包括多次气管插管和机械通气,最终在住院近70天后转至当地医院继续治疗,随访显示,该患者体质有所下降,但一般情况稳定。杨宇霞提醒,食用可疑食物后,一旦出现上述肉毒中毒症状,应携带剩余食物立即就医治疗。
孙莹建议,家庭自制发酵食品要慎重。此外,消费者在日常享受真空包装食物带来的便利时,切勿忽视其潜在的安全隐患,应认识到真空包装并不等同于“无菌”和“长久保鲜”,它只是一项保鲜技术,并非安全保证。
孙莹表示:“对于消费者来说,第一,要看清标签,要认真、仔细阅读产品包装上注明的储存条件、保质期、食用说明等,比如冷藏或冷冻,买回来就必须按要求去做;第二,对于一些不太知名的小微品牌,特别是在网络平台购买的价格特别低廉的真空包装食品,还是要提高警惕;第三,在购买回来之后,即使是特别安全的一些品牌的真空包装食品,开封之后也必须冷藏,没有吃完也请尽快食用。”(记者韩雪莹)


